Upgrade to Pro — share decks privately, control downloads, hide ads and more …

【議案書】2024年度第4回理事会

 【議案書】2024年度第4回理事会

More Decks by 一般社団法人嬬恋村観光協会

Other Decks in Business

Transcript

  1. 2024年度第4回 一般社団法人嬬恋村観光協会理事会 次第 1.​ 開会 (1)​塚本副会長 2.​ 主催者挨拶 (1)​岡村会長 3.​

    議事 第1号議案​ 2024年度一般社団法人嬬恋村観光協会【第一次補正】収支予算 (案)について 第2号議案​ 新規入会会員承認について 第3号議案​ 2025年度一般社団法人嬬恋村観光協会事業計画書(案)について 第4号議案​ 2025年度一般社団法人嬬恋村観光協会【期初】収支予算(案)につ いて 4.​ 閉会 (1)​渡瀬副会長 1
  2. 【第1号議案】 2024年度一般社団法人嬬恋村観光協会【第一次補正】収支予算(案) 4 【収入の部】 勘定科目 2024年度 合計 補助事業費 委託事業費 (観光商工課

    ) 委託事業費 (マラソン) 委託事業費 (未来創造課 ) 委託事業費 (その他) その他の事業 事業会計 管理費 観光協会 運営事業 観光案内所 運営事業 観光コンテンツ 造成・PR事業 自治体連携事業 キャベツマラソン事業 地域おこし協力隊 管理事業 JR吾妻線 利用促進事業 LINE 管理・運営事業 稜線トレイル 調査事業 産業推進 事業 浅間高原 シャクナゲ園祭り 旅行 事業 管理 ¥7,180,000 ¥1,000,000 ¥700,000 ¥310,000 ¥0 ¥2,320,000 -¥4,830,000 ¥420,000 ¥0 ¥0 ¥8,710,000 ¥80,000 -¥1,530,000 ¥7,180,000 ¥0 協会会費 ¥0 ¥0 ¥0 ¥0 ¥0 ¥0 ¥0 ¥0 ¥0 ¥0 ¥0 ¥0 ¥0 ¥0 ¥0 売上高 ¥5,840,000 ¥0 ¥150,000 ¥140,000 ¥0 ¥0 ¥0 ¥420,000 ¥0 ¥0 ¥6,580,000 ¥80,000 -¥1,530,000 ¥5,840,000 ¥0 前期からの繰越金 ¥0 ¥0 ¥0 ¥0 ¥0 ¥0 ¥0 ¥0 ¥0 ¥0 ¥0 ¥0 ¥0 ¥0 役務収益 -¥660,000 ¥1,000,000 ¥550,000 -¥1,830,000 ¥0 ¥2,320,000 -¥4,830,000 ¥0 ¥0 ¥0 ¥2,130,000 ¥0 ¥0 -¥660,000 ¥0 補助金 ¥900,000 ¥0 ¥0 ¥900,000 ¥0 ¥0 ¥0 ¥0 ¥0 ¥0 ¥0 ¥0 ¥0 ¥900,000 ¥0 受取利息 ¥0 ¥0 ¥0 ¥0 ¥0 ¥0 ¥0 ¥0 ¥0 ¥0 ¥0 ¥0 ¥0 ¥0 ¥0 雑収入 ¥1,100,000 ¥0 ¥0 ¥1,100,000 ¥0 ¥0 ¥0 ¥0 ¥0 ¥0 ¥0 ¥0 ¥0 ¥1,100,000 ¥0 短期借入金 ¥0 ¥0 ¥0 ¥0 ¥0 ¥0 ¥0 ¥0 ¥0 ¥0 ¥0 ¥0 ¥0 ¥0 ¥0 【支出の部】 勘定科目 2024年度 合計 補助事業費 委託事業費 (観光商工課 ) 委託事業費 (マラソン) 委託事業費 (未来創造課 ) 委託事業費 (その他) その他の事業 事業会計 管理費 観光協会 運営事業 観光案内所 運営事業 観光コンテンツ 造成・PR事業 自治体連携事業 キャベツマラソン事業 地域おこし協力隊 管理事業 JR吾妻線 利用促進事業 LINE 管理・運営事業 稜線トレイル 調査事業 産業推進 事業 浅間高原 シャクナゲ園祭り 旅行 事業 管理 ¥7,180,000 ¥150,000 ¥230,000 ¥1,500,000 -¥920,000 ¥1,830,000 -¥4,370,000 ¥410,000 ¥200,000 ¥0 ¥10,610,000 ¥20,000 -¥1,280,000 ¥8,380,000 -¥1,200,000 長期借入金 ¥0 ¥0 ¥0 ¥0 ¥0 ¥0 ¥0 ¥0 ¥0 ¥0 ¥0 ¥0 ¥0 ¥0 ¥0 工具器具備品 ¥210,000 ¥0 ¥0 ¥0 ¥0 ¥0 ¥0 ¥0 ¥0 ¥0 ¥0 ¥0 ¥0 ¥0 ¥210,000 未払法人税等 ¥0 ¥0 ¥0 ¥0 ¥0 ¥0 ¥0 ¥0 ¥0 ¥0 ¥0 ¥0 ¥0 ¥0 ¥0 来期への繰越金 -¥2,860,000 ¥0 ¥0 ¥0 ¥0 ¥0 ¥0 ¥0 ¥0 ¥0 ¥0 ¥0 ¥0 ¥0 -¥2,860,000 仕入高 ¥2,320,000 ¥0 ¥0 ¥650,000 ¥0 ¥0 ¥0 ¥390,000 ¥0 ¥0 ¥2,600,000 -¥80,000 -¥1,240,000 ¥2,320,000 ¥0 手数料 ¥0 ¥0 ¥0 ¥0 ¥0 ¥0 ¥0 ¥0 ¥0 ¥0 ¥0 ¥0 ¥0 ¥0 ¥0 給料手当 ¥840,000 ¥70,000 ¥80,000 ¥800,000 -¥100,000 ¥10,000 -¥1,500,000 ¥20,000 ¥180,000 ¥0 ¥1,550,000 ¥30,000 -¥20,000 ¥1,120,000 -¥280,000 賞与 ¥430,000 ¥10,000 ¥90,000 -¥220,000 ¥0 ¥0 ¥150,000 ¥0 ¥20,000 ¥0 ¥420,000 ¥10,000 -¥10,000 ¥470,000 -¥40,000 法定福利費 -¥1,310,000 ¥10,000 ¥60,000 ¥320,000 ¥0 ¥0 -¥3,020,000 ¥0 ¥0 ¥0 ¥180,000 ¥10,000 -¥10,000 -¥2,450,000 ¥1,140,000 福利厚生費 ¥70,000 ¥70,000 ¥0 ¥0 ¥0 ¥0 ¥0 ¥0 ¥0 ¥0 ¥0 ¥0 ¥0 ¥70,000 ¥0 外注費 ¥440,000 ¥0 ¥0 -¥1,660,000 ¥0 ¥1,740,000 ¥0 ¥240,000 ¥0 ¥0 ¥250,000 -¥180,000 ¥0 ¥390,000 ¥50,000 荷造運賃 ¥0 ¥0 ¥0 ¥0 ¥0 ¥0 ¥0 ¥0 ¥0 ¥0 ¥0 ¥0 ¥0 ¥0 ¥0 広告宣伝費 ¥600,000 ¥50,000 ¥0 ¥1,530,000 -¥610,000 ¥0 ¥0 -¥310,000 ¥0 ¥0 ¥0 -¥30,000 ¥0 ¥630,000 -¥30,000 交際費 ¥0 ¥0 ¥0 ¥0 ¥0 ¥0 ¥0 ¥0 ¥0 ¥0 ¥0 ¥0 ¥0 ¥0 会議費 ¥140,000 ¥40,000 ¥0 ¥0 ¥0 ¥0 ¥0 ¥30,000 ¥0 ¥0 ¥0 ¥70,000 ¥0 ¥140,000 ¥0 旅費交通費 ¥150,000 ¥0 ¥0 ¥80,000 ¥70,000 ¥0 ¥0 ¥0 ¥0 ¥0 ¥0 ¥0 ¥0 ¥150,000 ¥0 通信費 ¥10,000 ¥0 ¥0 ¥0 ¥0 ¥0 ¥0 ¥10,000 ¥0 ¥0 ¥0 ¥0 ¥0 ¥10,000 ¥0 販売促進費 ¥5,630,000 ¥0 ¥0 ¥0 ¥0 ¥0 ¥0 ¥20,000 ¥0 ¥0 ¥5,480,000 ¥130,000 ¥0 ¥5,630,000 ¥0 消耗品費 ¥80,000 ¥0 ¥0 ¥20,000 ¥0 ¥70,000 ¥0 ¥10,000 ¥0 ¥0 ¥40,000 -¥60,000 ¥0 ¥80,000 ¥0 水道光熱費 ¥10,000 ¥0 ¥0 ¥0 ¥0 ¥0 ¥0 ¥0 ¥0 ¥0 ¥0 ¥10,000 ¥0 ¥10,000 ¥0 新聞図書費 ¥0 ¥0 ¥0 ¥0 ¥0 ¥0 ¥0 ¥0 ¥0 ¥0 ¥0 ¥0 ¥0 ¥0 ¥0 諸会費 ¥0 ¥0 ¥0 ¥0 ¥0 ¥0 ¥0 ¥0 ¥0 ¥0 ¥0 ¥0 ¥0 ¥0 ¥0 支払手数料 ¥130,000 ¥0 ¥0 ¥0 ¥0 ¥0 ¥0 ¥0 ¥0 ¥0 ¥90,000 ¥0 ¥0 ¥90,000 ¥40,000 車両費 -¥150,000 ¥0 ¥0 ¥0 ¥0 ¥10,000 ¥0 ¥0 ¥0 ¥0 ¥0 ¥0 ¥0 ¥10,000 -¥160,000 地代家賃 ¥0 ¥0 ¥0 ¥0 ¥0 ¥0 ¥0 ¥0 ¥0 ¥0 ¥0 ¥0 ¥0 ¥0 ¥0 賃借料 ¥0 ¥0 ¥0 ¥0 ¥0 ¥0 ¥0 ¥0 ¥0 ¥0 ¥0 ¥0 ¥0 ¥0 ¥0 リース料 -¥50,000 ¥0 ¥0 ¥0 -¥280,000 ¥0 ¥0 ¥0 ¥0 ¥0 ¥0 ¥110,000 ¥0 -¥170,000 ¥120,000 保険料 -¥20,000 ¥0 ¥0 -¥20,000 ¥0 ¥0 ¥0 ¥0 ¥0 ¥0 ¥0 ¥0 ¥0 -¥20,000 ¥0 租税公課 ¥610,000 ¥0 ¥0 ¥0 ¥0 ¥0 ¥0 ¥0 ¥0 ¥0 ¥0 ¥0 ¥0 ¥0 ¥610,000 寄付金 -¥100,000 -¥100,000 ¥0 ¥0 ¥0 ¥0 ¥0 ¥0 ¥0 ¥0 ¥0 ¥0 ¥0 -¥100,000 ¥0 雑費 ¥0 ¥0 ¥0 ¥0 ¥0 ¥0 ¥0 ¥0 ¥0 ¥0 ¥0 ¥0 ¥0 ¥0 ¥0 短期借入返済金 ¥0 ¥0 ¥0 ¥0 ¥0 ¥0 ¥0 ¥0 ¥0 ¥0 ¥0 ¥0 ¥0 ¥0 ¥0 支払利息 ¥0 ¥0 ¥0 ¥0 ¥0 ¥0 ¥0 ¥0 ¥0 ¥0 ¥0 ¥0 ¥0 ¥0 ¥0
  3. アニメ「この素晴らしい世界に祝福を!」コラボ企画の実施 観光コンテンツ造成・ PR事業 勘定科目 収入金額 支出金額 内容 役務収益 -2,820,000 行政からの依頼を受け、企画を進めるために、人手や資金の面で他事業の取りやめ等を行っ

    たため、減額した。 給料手当 -200,000 外注費 -1,660,000 広告宣伝費 -130,000 -2,820,000 -1,990,000 差し引き-830,000 2 観光協会運営事業 勘定科目 収入金額 支出金額 内容 給料手当 -800,000 行政からの依頼を受け、企画を進めるために、人手や資金の面で他事業の取りやめ等を行っ たため、減額した。 会議費 -100,000 -900,000 差し引き+900,000
  4. アニメ「この素晴らしい世界に祝福を!」コラボ企画の実施 産業推進事業 勘定科目 収入金額 支出金額 内容 役務収益 2,130,000 企画全体の運営、コーディネート費用が発生したため、計上した。 給料手当

    550,000 外注費 250,000 販売促進費 2,500,000 売上高 6,580,000 コラボ物販の開始により、仕入 /販売/デザイン制作/ロイヤリティの支払い等が発生したため、 計上した。 仕入高 2,600,000 給料手当 1,440,000 消耗品費 40,000 支払手数料 90,000 販売促進費 2,980,000 8,710,000 10,450,000 差し引き-1,740,000 3
  5. アニメ「この素晴らしい世界に祝福を!」コラボ企画の実施 (まとめ) 部門 収入金額 支出金額 備考 観光コンテンツ造成・ PR事業 -2,820,000 -1,990,000

    -830,000 観光協会運営事業 -900,000 900,000 産業推進事業 8,710,000 10,450,000 -1,740,000 5,890,000 7,560,000 差し引き-1,670,000 4
  6. 各種イベントの中止 /新規開催 自治体連携事業 勘定科目 収入金額 支出金額 内容 給料手当 -140,000 各種イベント中止により、減額した。

    広告宣伝費 -610,000 リース料 -280,000 旅費交通費 70,000 別の新規イベントに出店したため、増額した。 -960,000 差し引き+960,000 5 観光コンテンツ造成・ PR事業 勘定科目 収入金額 支出金額 内容 旅費交通費 80,000 別の新規イベントに出店したため、増額した。 80,000 差し引き-80,000
  7. 各種イベントの中止 /新規開催 JR吾妻線利用促進事業 勘定科目 収入金額 支出金額 内容 売上高 420,000 団体臨時列車受け入れイベントを開催したため、計上した。

    仕入高 390,000 外注費 240,000 広告宣伝費 -310,000 会議費 30,000 通信費 10,000 販売促進費 20,000 消耗品費 10,000 420,000 390,000 差し引き+30,000 6
  8. 各種イベントの中止 /新規開催(まとめ) 部門 収入金額 支出金額 備考 自治体連携事業 -960,000 +960,000 観光コンテンツ造成・

    PR事業 80,000 -80,000 JR吾妻線利用促進事業 420,000 390,000 +30,000 420,000 -490,000 差し引き+910,000 7
  9. 新規事業の実施 観光コンテンツ造成・ PR事業 勘定科目 収入金額 支出金額 内容 役務収益 990,000 新たに未来創造課より委託を受け、ウェルネスツーリズムプランを造成するため、計上した。

    給料手当 500,000 仕入高 300,000 990,000 800,000 差し引き+190,000 8 観光協会運営事業 勘定科目 収入金額 支出金額 内容 役務収益 1,000,000 新たに環境省より委託を受け、上信越高原国立公園万座集団施設地区 保全と活用に向けた ビジョンを作成するため、計上した。 給料手当 800,000 1,000,000 800,000 差し引き+200,000
  10. 新規事業の実施 観光コンテンツ造成・ PR事業 勘定科目 収入金額 支出金額 内容 補助金 900,000 新たに万座温泉スキー場盗難被害による観光需要低下対策事業を実施したため、計上した。

    雑収入 1,100,000 給料手当 200,000 広告宣伝費 1,660,000 2,000,000 1,860,000 差し引き+140,000 9 観光案内所運営事業 勘定科目 収入金額 支出金額 内容 役務収益 550,000 群馬県が実施した観光庁補助事業にて、万座しぜん情報館にインバウンド人材を派遣する業 務委託を受けたため、増額した (ポケトークの貸与を受け、既存の万座温泉サテライト人員の 勤務が委託内容にあたることができた )。 550,000 差し引き+550,000
  11. 新規事業の実施(まとめ) 部門 収入金額 支出金額 備考 ウェルネスツーリズムプラン造成事業の実施 990,000 800,000 +190,000 令和6年度上信越高原国立公園万座集団施設地区

    保全と活用に向けたビジョン作成等 事業の実施 1,000,000 800,000 +200,000 万座温泉スキー場盗難被害による観光需要低下対策事業の実施 2,000,000 1,860,000 +140,000 観光庁補助事業の受託 550,000 0 +550,000 4,540,000 3,460,000 差し引き+1,080,000 10
  12. 役場人事院勧告による人件費の高騰 部門 収入金額 支出金額 備考 観光協会運営 90,000 給料手当/賞与/法定福利費 観光案内所運営 230,000

    観光コンテンツ造成・ PR 200,000 自治体連携 40,000 キャベツマラソン 10,000 JR吾妻線利用促進 20,000 LINE管理・運営 200,000 産業推進 160,000 浅間高原シャクナゲ園祭り 50,000 旅行業 10,000 管理 820,000 2,030,000 差し引き-2,030,000 11
  13. 浅間高原シャクナゲ園祭りの実施 (主催者移管後初開催 ) 浅間高原シャクナゲ園祭り事業 勘定科目 収入金額 支出金額 内容 売上高 80,000

    昨年度を参考に予算立てしたが、業務内容を見直した。 仕入高 -80,000 外注費 -180,000 広告宣伝費 -30,000 会議費 70,000 販売促進費 130,000 消耗品費 -60,000 水道光熱費 10,000 リース料 110,000 80,000 -30,000 差し引き+110,000 12
  14. その他 観光協会運営 勘定科目 収入金額 支出金額 内容 福利厚生費 70,000 慶弔費案件が発生したため、増額した。 広告宣伝費

    50,000 お客様からのご要望が多くあり、嬬恋村カレンダーを制作したため、増額した。 会議費 140,000 インバウンド関連会社のファムトリップを実施したため、増額した。 寄付金 -100,000 昨年度開催された商工会イベントが、今年は開催されなかったため、減額した。 160,000 差し引き-160,000 17 観光案内所運営 勘定科目 収入金額 支出金額 内容 売上高 150,000 レンタサイクルアプリ /鹿沢温泉サテライト観光案内所でのイベントによる売上があったため、 増額した。 150,000 差し引き+150,000
  15. その他 管理 勘定科目 収入金額 支出金額 内容 工具器具備品費 210,000 職員のPCの故障による機器入れ替えのため、増額した。 外注費

    50,000 会計ソフト/コミュニケーションツール /Microsoft/Adobeなどのソフト使用料が値上がりしたため 増額した。 広告宣伝費 -30,000 名刺の作成頻度が減ったため、減額した。 支払手数料 40,000 各金融機関の手数料が増えたため、増額した。 車両費 -160,000 冬場のハイエース使用頻度が低く、冬タイヤの更新を 1年先延ばしにしたため、減額した。 リース料 120,000 ビジネスフォンの故障により機器を新品に入れ替えたため、増額した。 租税公課 610,000 今年度から消費税の支払いが発生したため、増額した。 840,000 差し引き-840,000 18
  16. 事案 収入金額 支出金額 備考 アニメ「この素晴らしい世界に祝福を!」コラボ企画の実施 5,890,000 7,560,000 -1,670,000 各種イベントの中止 /新規開催

    420,000 -490,000 910,000 新規事業の実施 4,540,000 3,460,000 1,080,000 役場人事院勧告による人件費の高騰 0 2,030,000 -2,030,000 浅間高原シャクナゲ園祭りの実施 80,000 -30,000 110,000 練馬区小学校移動教室実施 -1,530,000 -1,290,000 -240,000 山の日イベントの実施方針の変更 140,000 350,000 -210,000 キャベツマラソン 2,320,000 1,820,000 500,000 地域おこし協力隊の活動費 -4,830,000 -4,370,000 -460,000 その他 150,000 1,000,000 -850,000 7,180,000 10,040,000 差し引き-2,860,000 よって、来期への繰越金 4,000,000円から2,860,000円を差し引く(1,140,000円) 21
  17. 【第2号議案】 新規入会会員承認について  新規入会申請の提出があった下記のものについて、入会を承認したくお諮りいたします。 1.​ むしゃぱん 名称 むしゃぱん 代表者 武捨 真由子 所在地

    群馬県吾妻郡嬬恋村大笹255 業種 菓子/惣菜製造 事業内容 •​ パンの製造 •​ 煮豆等加工品の製造 会員の区分 賛助会員 2.​ 古着屋ピカブー PEEK A BOO 名称 古着屋ピカブー PEEK A BOO 代表者 小手川 稔 所在地 群馬県吾妻郡嬬恋村大笹2148-78 業種 小売店 事業内容 •​ 古着販売(店舗/ECサイト) 会員の区分 賛助会員 5
  18. 2025年度一般社団法人嬬恋村観光協会 事業計画書(案) 1.​ 事業方針について  地域おこし協力隊を活用し、地域振興と労働力の確保を進めてきたが、嬬恋村の 財政逼迫を受け、任期終了後の継続的雇用がままならない状況となっている。その うえ、本村の観光入込客数が減少傾向となっており、アドベンチャーツーリズムや ペットツーリズム、サステナブルツーリズムなど多様化する観光ニーズへの対応も 進んでいない。そんななか、他の地域では、宿泊税の導入や宿泊税をもとにした観 光行政予算の確保、また地域をあげた観光資源への投資が進んでいる。

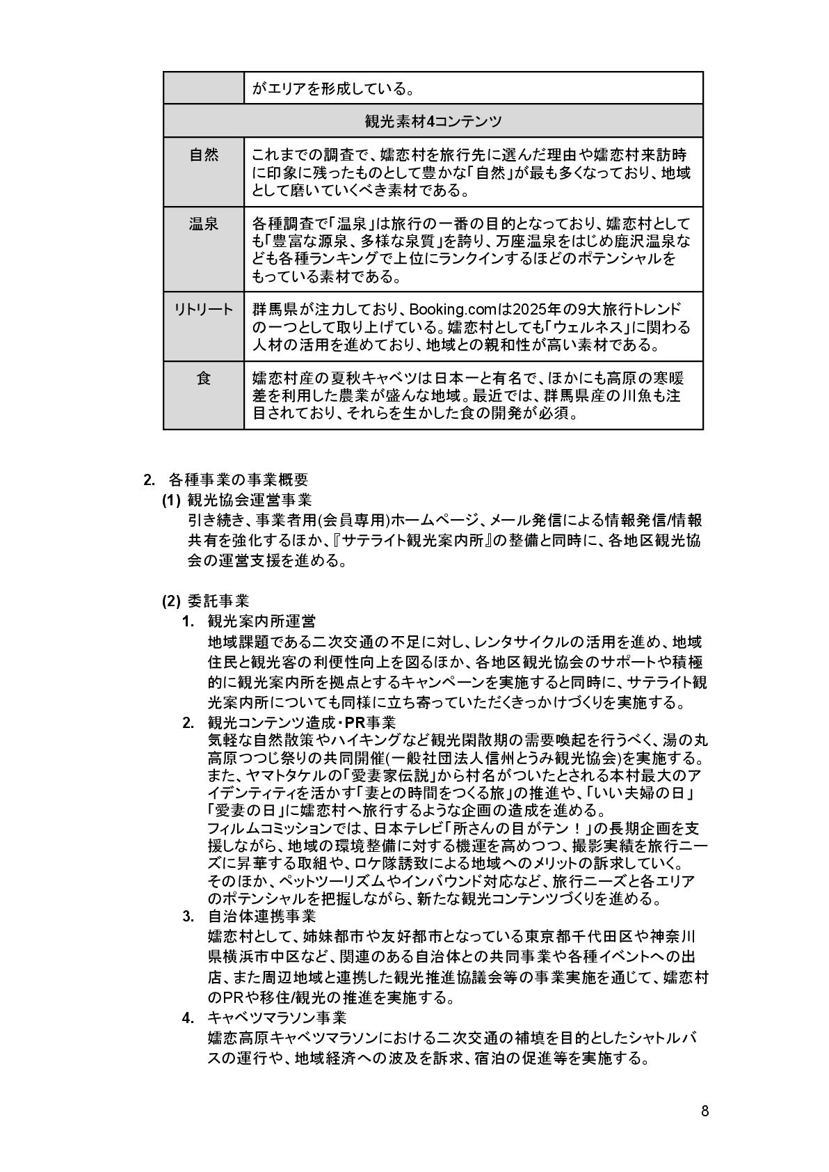
     人口減少社会を迎え、本村においても若年層の定着が課題となっているなか、嬬 恋村の産業構造や魅力的な地域づくりの観点でも、観光が地域の持続にとって欠 かせないことを念頭におき、限られた人材、限られた予算で数値で見える成果を出 し、今後の観光行政予算獲得のスキームを確立していくことが求められる。  中長期的な「観光ビジョン(観光計画書)」を浅間高原/鹿沢温泉/バラギ高原/万座 温泉の特徴が異なる地域ごとに作成し、それぞれの地域として注力するポイントや そのPR方法の検討を進め、観光に取り組む体制を整えていきつつ、【つまごい観 光5年サイクル】を確立し、実績値を計測するデータ収集や旅行商品の販売スキー ムを造成する。 【つまごい観光5年サイクル】 浅間高原 鹿沢温泉 バラギ 高原 万座温泉 村全体 2025年度 自然 食 リトリート 温泉 2026年度 温泉 自然 食 リトリート 2027年度 リトリート 温泉 自然 食 2028年度 食 リトリート 温泉 自然 2029 年度 春 自然 夏 リトリート 秋 温泉 冬 食 観光4エリア+村全体 浅間高原 浅間山の麓に広がるリゾート地で、一大別荘地を形成し、リゾートホ テルのほか、ペンションや貸別荘施設が点在する。 鹿沢温泉 湯ノ丸山の麓で、自然に包まれたなか、鹿沢温泉とスキー場の周辺 にホテルや旅館が立ち並ぶ。 バラギ 高原 四阿山の麓にスキー場やサッカーコート、キャンプ場を中心にペン ション街を形成している。 万座温泉 草津白根山の麓から日本屈指の硫黄泉が湧きいで、「万づの神が 座する温泉地」として、古くからの名湯に、リゾートホテルと温泉旅館 7
  19. がエリアを形成している。 観光素材4コンテンツ 自然 これまでの調査で、嬬恋村を旅行先に選んだ理由や嬬恋村来訪時 に印象に残ったものとして豊かな「自然」が最も多くなっており、地域 として磨いていくべき素材である。 温泉 各種調査で「温泉」は旅行の一番の目的となっており、嬬恋村として も「豊富な源泉、多様な泉質」を誇り、万座温泉をはじめ鹿沢温泉な ども各種ランキングで上位にランクインするほどのポテンシャルを

    もっている素材である。 リトリート 群馬県が注力しており、Booking.comは2025年の9大旅行トレンド の一つとして取り上げている。嬬恋村としても「ウェルネス」に関わる 人材の活用を進めており、地域との親和性が高い素材である。 食 嬬恋村産の夏秋キャベツは日本一と有名で、ほかにも高原の寒暖 差を利用した農業が盛んな地域。最近では、群馬県産の川魚も注 目されており、それらを生かした食の開発が必須。 2.​ 各種事業の事業概要 (1)​観光協会運営事業 引き続き、事業者用(会員専用)ホームページ、メール発信による情報発信/情報 共有を強化するほか、『サテライト観光案内所』の整備と同時に、各地区観光協 会の運営支援を進める。 (2)​委託事業 1.​ 観光案内所運営 地域課題である二次交通の不足に対し、レンタサイクルの活用を進め、地域 住民と観光客の利便性向上を図るほか、各地区観光協会のサポートや積極 的に観光案内所を拠点とするキャンペーンを実施すると同時に、サテライト観 光案内所についても同様に立ち寄っていただくきっかけづくりを実施する。 2.​ 観光コンテンツ造成・PR事業 気軽な自然散策やハイキングなど観光閑散期の需要喚起を行うべく、湯の丸 高原つつじ祭りの共同開催(一般社団法人信州とうみ観光協会)を実施する。 また、ヤマトタケルの「愛妻家伝説」から村名がついたとされる本村最大のア イデンティティを活かす「妻との時間をつくる旅」の推進や、「いい夫婦の日」 「愛妻の日」に嬬恋村へ旅行するような企画の造成を進める。 フィルムコミッションでは、日本テレビ「所さんの目がテン!」の長期企画を支 援しながら、地域の環境整備に対する機運を高めつつ、撮影実績を旅行ニー ズに昇華する取組や、ロケ隊誘致による地域へのメリットの訴求していく。 そのほか、ペットツーリズムやインバウンド対応など、旅行ニーズと各エリア のポテンシャルを把握しながら、新たな観光コンテンツづくりを進める。 3.​ 自治体連携事業 嬬恋村として、姉妹都市や友好都市となっている東京都千代田区や神奈川 県横浜市中区など、関連のある自治体との共同事業や各種イベントへの出 店、また周辺地域と連携した観光推進協議会等の事業実施を通じて、嬬恋村 のPRや移住/観光の推進を実施する。 4.​ キャベツマラソン事業 嬬恋高原キャベツマラソンにおける二次交通の補填を目的としたシャトルバ スの運行や、地域経済への波及を訴求、宿泊の促進等を実施する。 8
  20. 5.​ スマートシティ推進事業 ほかのSNSに比べ、より深い適度な量の情報発信と、地域の方や別荘の方 に、より嬬恋村を知っていただくことで愛村心を育み、観光客のファン化(リ ピーター化)も進めていく。 また、BIツールの導入などで失敗し進んでいなかったデータの収集や分析に おいても、宿泊予約分析システムを導入し、データの地産地消を進め、地域 への還元を目指す。 6.​ 稜線トレイル調査事業

    嬬恋村役場観光商工課や交流推進課(浅間山ジオパーク推進協議会)が実 施しているハード整備事業と連携し、登山道整備を進める。 7.​ 地域おこし協力隊管理 これまで集積ができていなかった観光素材写真や動画の撮影や、地域おこし 協力隊の人材を活用しながら進めていき、協力隊の任期終了後の定住/起業 /就職をサポートすることで、村内の労働力の向上を目指す。 (3)​産業推進(特産品販売)事業 嬬恋村安市やつまごい祭りへの出店も含め、地域内で6次産業などの特産品づ くりを実践している事業者の商品を積極的に仕入れ、イベントや通信販売、ふる さと納税返礼品など、多様な販路で露出を増やしていく。 (4)​浅間高原シャクナゲ園祭り事業 観光閑散期の需要喚起や村有地の有効活用を行うべく、「浅間高原シャクナゲ 園祭り」を開催する。 (5)​旅行事業 練馬区の移動教室事業をはじめニーズの多い収穫体験の受入体制の強化や、 各種アロマ体験など体験事業の充実を図り、各種旅行博などにおいても、『嬬恋 村でできる体験学習』のプロモーションを実施する。 9
  21. 【第4号議案】 2025年度一般社団法人嬬恋村観光協会【期初】収支予算(案) 12 【収入の部】 勘定科目 2025年度 合計 補助事業費 委託事業費 (観光商工課

    ) 委託事業費 (マラソン) 委託事業費 (未来創造課 ) 委託事業費 (その他) その他の事業 事業会計 管理費 観光協会 運営事業 観光案内所 運営事業 観光コンテンツ 造成・PR事業 自治体連携事業 キャベツマラソン事業 地域おこし協力隊 管理事業 スマートシティ 推進事業 稜線トレイル 調査事業 産業推進 事業 浅間高原 シャクナゲ園祭り 旅行 事業 管理 ¥89,970,000 ¥9,970,000 ¥11,190,000 ¥14,140,000 ¥2,700,000 ¥2,000,000 ¥29,740,000 ¥1,740,000 ¥200,000 ¥14,730,000 ¥1,590,000 ¥830,000 ¥88,830,000 ¥1,140,000 協会会費 ¥970,000 ¥970,000 ¥0 ¥0 ¥0 ¥0 ¥0 ¥0 ¥0 ¥0 ¥0 ¥0 ¥970,000 ¥0 売上高 ¥17,480,000 ¥0 ¥190,000 ¥140,000 ¥0 ¥0 ¥0 ¥0 ¥0 ¥14,730,000 ¥1,590,000 ¥830,000 ¥17,480,000 ¥0 前期からの繰越金 ¥1,140,000 ¥0 ¥0 ¥0 ¥0 ¥0 ¥0 ¥0 ¥0 ¥0 ¥0 ¥0 ¥0 ¥1,140,000 役務収益 ¥61,380,000 ¥0 ¥11,000,000 ¥14,000,000 ¥2,700,000 ¥2,000,000 ¥29,740,000 ¥1,740,000 ¥200,000 ¥0 ¥0 ¥0 ¥61,380,000 ¥0 補助金 ¥9,000,000 ¥9,000,000 ¥0 ¥0 ¥0 ¥0 ¥0 ¥0 ¥0 ¥0 ¥0 ¥0 ¥9,000,000 ¥0 受取利息 ¥0 ¥0 ¥0 ¥0 ¥0 ¥0 ¥0 ¥0 ¥0 ¥0 ¥0 ¥0 ¥0 ¥0 雑収入 ¥0 ¥0 ¥0 ¥0 ¥0 ¥0 ¥0 ¥0 ¥0 ¥0 ¥0 ¥0 ¥0 ¥0 短期借入金 ¥0 ¥0 ¥0 ¥0 ¥0 ¥0 ¥0 ¥0 ¥0 ¥0 ¥0 ¥0 ¥0 ¥0 【支出の部】 勘定科目 2025年度 合計 補助事業費 委託事業費 (観光商工課 ) 委託事業費 (マラソン) 委託事業費 (未来創造課 ) 委託事業費 (その他) その他の事業 事業会計 管理費 観光協会 運営事業 観光案内所 運営事業 観光コンテンツ 造成・PR事業 自治体連携事業 キャベツマラソン事業 地域おこし協力隊 管理事業 スマートシティ 推進事業 稜線トレイル 調査事業 産業推進 事業 浅間高原 シャクナゲ園祭り 旅行 事業 管理 ¥89,970,000 ¥9,190,000 ¥9,340,000 ¥9,390,000 ¥2,270,000 ¥1,810,000 ¥27,050,000 ¥1,400,000 ¥210,000 ¥14,320,000 ¥1,530,000 ¥830,000 ¥77,340,000 ¥12,630,000 長期借入金 ¥470,000 ¥0 ¥0 ¥0 ¥0 ¥0 ¥0 ¥0 ¥0 ¥0 ¥0 ¥0 ¥0 ¥470,000 工具器具備品 ¥0 ¥0 ¥0 ¥0 ¥0 ¥0 ¥0 ¥0 ¥0 ¥0 ¥0 ¥0 ¥0 ¥0 未払法人税等 ¥80,000 ¥0 ¥0 ¥0 ¥0 ¥0 ¥0 ¥0 ¥0 ¥0 ¥0 ¥0 ¥0 ¥80,000 来期への繰越金 ¥3,940,000 ¥0 ¥0 ¥0 ¥0 ¥0 ¥0 ¥0 ¥0 ¥0 ¥0 ¥0 ¥0 ¥3,940,000 仕入高 ¥14,170,000 ¥0 ¥0 ¥0 ¥0 ¥0 ¥0 ¥0 ¥0 ¥13,000,000 ¥430,000 ¥740,000 ¥14,170,000 ¥0 手数料 ¥490,000 ¥50,000 ¥0 ¥0 ¥0 ¥0 ¥0 ¥0 ¥0 ¥0 ¥0 ¥0 ¥50,000 ¥440,000 給料手当 ¥37,960,000 ¥5,520,000 ¥5,450,000 ¥6,140,000 ¥1,120,000 ¥0 ¥18,200,000 ¥570,000 ¥0 ¥660,000 ¥250,000 ¥50,000 ¥37,960,000 ¥0 賞与 ¥4,530,000 ¥1,410,000 ¥1,000,000 ¥1,480,000 ¥330,000 ¥0 ¥0 ¥120,000 ¥0 ¥120,000 ¥50,000 ¥20,000 ¥4,530,000 ¥0 法定福利費 ¥13,730,000 ¥1,100,000 ¥890,000 ¥1,180,000 ¥230,000 ¥0 ¥8,850,000 ¥110,000 ¥0 ¥90,000 ¥60,000 ¥20,000 ¥12,530,000 ¥1,200,000 福利厚生費 ¥2,030,000 ¥60,000 ¥0 ¥0 ¥0 ¥0 ¥0 ¥0 ¥0 ¥0 ¥0 ¥0 ¥60,000 ¥1,970,000 外注費 ¥4,180,000 ¥0 ¥1,030,000 ¥20,000 ¥0 ¥1,800,000 ¥0 ¥560,000 ¥210,000 ¥100,000 ¥300,000 ¥0 ¥4,020,000 ¥160,000 荷造運賃 ¥160,000 ¥0 ¥0 ¥0 ¥0 ¥0 ¥0 ¥0 ¥0 ¥0 ¥0 ¥0 ¥0 ¥160,000 広告宣伝費 ¥1,050,000 ¥90,000 ¥0 ¥560,000 ¥10,000 ¥0 ¥0 ¥40,000 ¥0 ¥30,000 ¥260,000 ¥0 ¥990,000 ¥60,000 交際費 ¥30,000 ¥30,000 ¥0 ¥0 ¥0 ¥0 ¥0 ¥0 ¥0 ¥0 ¥0 ¥0 ¥30,000 ¥0 会議費 ¥830,000 ¥710,000 ¥0 ¥0 ¥30,000 ¥0 ¥0 ¥0 ¥0 ¥0 ¥90,000 ¥0 ¥830,000 ¥0 旅費交通費 ¥10,000 ¥10,000 ¥0 ¥0 ¥0 ¥0 ¥0 ¥0 ¥0 ¥0 ¥0 ¥0 ¥10,000 ¥0 通信費 ¥540,000 ¥0 ¥0 ¥0 ¥0 ¥0 ¥0 ¥0 ¥0 ¥0 ¥0 ¥0 ¥0 ¥540,000 販売促進費 ¥0 ¥0 ¥0 ¥0 ¥0 ¥0 ¥0 ¥0 ¥0 ¥0 ¥0 ¥0 ¥0 ¥0 消耗品費 ¥670,000 ¥0 ¥140,000 ¥10,000 ¥0 ¥0 ¥0 ¥0 ¥0 ¥180,000 ¥70,000 ¥0 ¥400,000 ¥270,000 水道光熱費 ¥740,000 ¥0 ¥730,000 ¥0 ¥0 ¥0 ¥0 ¥0 ¥0 ¥0 ¥10,000 ¥0 ¥740,000 ¥0 新聞図書費 ¥50,000 ¥0 ¥0 ¥0 ¥0 ¥0 ¥0 ¥0 ¥0 ¥0 ¥0 ¥0 ¥0 ¥50,000 諸会費 ¥590,000 ¥0 ¥0 ¥0 ¥540,000 ¥0 ¥0 ¥0 ¥0 ¥0 ¥0 ¥0 ¥540,000 ¥50,000 支払手数料 ¥410,000 ¥0 ¥0 ¥0 ¥0 ¥0 ¥0 ¥0 ¥0 ¥140,000 ¥0 ¥0 ¥140,000 ¥270,000 車両費 ¥1,380,000 ¥0 ¥0 ¥0 ¥0 ¥10,000 ¥0 ¥0 ¥0 ¥0 ¥0 ¥0 ¥10,000 ¥1,370,000 地代家賃 ¥200,000 ¥200,000 ¥0 ¥0 ¥0 ¥0 ¥0 ¥0 ¥0 ¥0 ¥0 ¥0 ¥200,000 ¥0 賃借料 ¥0 ¥0 ¥0 ¥0 ¥0 ¥0 ¥0 ¥0 ¥0 ¥0 ¥0 ¥0 ¥0 ¥0 リース料 ¥530,000 ¥0 ¥0 ¥0 ¥0 ¥0 ¥0 ¥0 ¥0 ¥0 ¥0 ¥0 ¥0 ¥530,000 保険料 ¥380,000 ¥0 ¥0 ¥0 ¥10,000 ¥0 ¥0 ¥0 ¥0 ¥0 ¥10,000 ¥0 ¥20,000 ¥360,000 租税公課 ¥710,000 ¥0 ¥0 ¥0 ¥0 ¥0 ¥0 ¥0 ¥0 ¥0 ¥0 ¥0 ¥0 ¥710,000 寄付金 ¥10,000 ¥10,000 ¥0 ¥0 ¥0 ¥0 ¥0 ¥0 ¥0 ¥0 ¥0 ¥0 ¥10,000 ¥0 雑費 ¥100,000 ¥0 ¥100,000 ¥0 ¥0 ¥0 ¥0 ¥0 ¥0 ¥0 ¥0 ¥0 ¥100,000 ¥0 短期借入返済金 ¥0 ¥0 ¥0 ¥0 ¥0 ¥0 ¥0 ¥0 ¥0 ¥0 ¥0 ¥0 ¥0 ¥0 支払利息 ¥0 ¥0 ¥0 ¥0 ¥0 ¥0 ¥0 ¥0 ¥0 ¥0 ¥0 ¥0 ¥0 ¥0
  22. 2025年度予算のトピックス① • スマートシティ推進 観光協会が進めている「地域全体のメリットを造成するべく実施する事業」の費用として、地域からの委託費 を財源にしてい るが、村の財政が逼迫 しており、観光関連予算が圧縮 されるなど、今後は今まで以上に成果(観光PRによる域内消費額の アップなど )が求められる。

    そんななか、これまで県からの依頼を受け、村で実施してきた「観光入込客数・消費額調査」では、回答施設がバラバラ であ ることや、そもそもの回答率の低さなどから、正確な数字としての精度が低い ことや、単純比較できるデータでない ことなど から、行政職員の手間 だけを生んでいた。さらには、各事業者においても、回答の手間がありながら、フィードバックがない、 数字の公表が遅い といった指摘も多く、活用がなされず にいた。そこで、観光庁の事業にて作成された「宿泊分析システム」 の導入を進めたい。「宿泊分析システム」の導入により、各事業者が使用しているPMSやサイトコントローラーから自動的に 秘匿情報として予約実績が吸い上げ られ(一部対応していないシステムもあるが、大手施設へのヒアリングではカバー率が 高い)、タイムラグなく地域の情勢を確認 することができる。(自施設の情報は自施設のみが閲覧可能※事務局やサービス 提供会社を含め)また、各施設の固有の管理画面から自施設と地域全体の比較 などもできるほか、地域全体の予約傾向な ども分析可能 なため、上記の課題をクリアしつつ、地域や各施設が実施する事業の検証による PDCAサイクルの確立 や地 域全体のコストカット も実現できると考える。 2
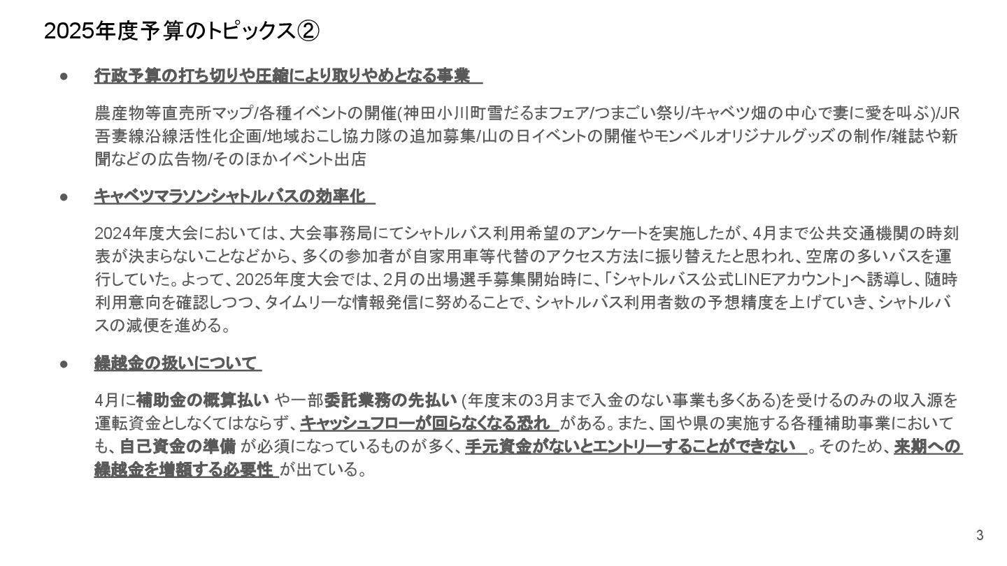
  23. 2025年度予算のトピックス② • 行政予算の打ち切りや圧縮により取りやめとなる事業 農産物等直売所マップ/各種イベントの開催(神田小川町雪だるまフェア/つまごい祭り/キャベツ畑の中心で妻に愛を叫ぶ)/JR 吾妻線沿線活性化企画/地域おこし協力隊の追加募集/山の日イベントの開催やモンベルオリジナルグッズの制作/雑誌や新 聞などの広告物/そのほかイベント出店 • キャベツマラソンシャトルバスの効率化 2024年度大会においては、大会事務局にてシャトルバス利用希望のアンケートを実施したが、4月まで公共交通機関の時刻 表が決まらないことなどから、多くの参加者が自家用車等代替のアクセス方法に振り替えたと思われ、空席の多いバスを運

    行していた。よって、2025年度大会では、2月の出場選手募集開始時に、「シャトルバス公式LINEアカウント」へ誘導し、随時 利用意向を確認しつつ、タイムリーな情報発信に努めることで、シャトルバス利用者数の予想精度を上げていき、シャトルバ スの減便を進める。 • 繰越金の扱いについて 4月に補助金の概算払い や一部委託業務の先払い (年度末の3月まで入金のない事業も多くある)を受けるのみの収入源を 運転資金としなくてはならず、キャッシュフローが回らなくなる恐れ がある。また、国や県の実施する各種補助事業において も、自己資金の準備 が必須になっているものが多く、手元資金がないとエントリーすることができない 。そのため、来期への 繰越金を増額する必要性 が出ている。 3
  24. 2025年度予算のトピックス③ • 人員不足 部門 予算額 内訳 観光協会運営 8,020,000 事務局長_1人 事務局次長_1人

    臨時職員_3人 アルバイト_1人 地域おこし協力隊_6人(53ヶ月分) を各事業の比重で按分 ※行政予算が確保できず、地域おこし協力隊の追加募集がかけられないた め、人員不足となっている。 観光案内所運営 7,340,000 観光コンテンツ造成・ PR 8,790,000 自治体連携 1,680,000 地域おこし協力隊管理 27,050,000 スマートシティ推進 790,000 産業推進 870,000 浅間高原シャクナゲ園祭り 360,000 旅行 90,000 管理 1,200,000 小計 56,190,000 4
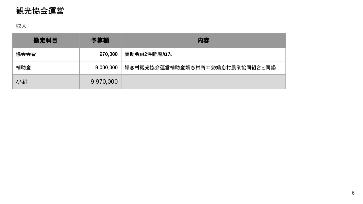
  25. 観光協会運営 収入 勘定科目 予算額 内容 協会会費 970,000 賛助会員2件新規加入 補助金 9,000,000

    嬬恋村観光協会運営補助金 (嬬恋村商工会/嬬恋村農業協同組合と同額 ) 小計 9,970,000 6
  26. 観光協会運営 支出 勘定科目 予算額 内容 手数料 50,000 役員登記に係る司法書士報酬 給料手当/賞与/法定福利費 8,020,000

    人件費 福利厚生費 60,000 慶弔費 広告宣伝費 90,000 HP運営費/カレンダー作成費 交際費 30,000 各所山開き/安全祈願祭や周辺地域イベント等の祝い金 会議費 710,000 各団体総会、理事会、研修会、その他会議の費用 旅費交通費 10,000 会議出張旅費 地代家賃 200,000 事務所家賃 寄付金 10,000 嬬恋村商工会歳末大感謝祭への寄付金 小計 9,180,000 7
  27. 観光案内所運営 支出 勘定科目 予算額 内容 給料手当/賞与/法定福利費 7,340,000 人件費 外注費 1,030,000

    警備料/レンタサイクルシステム使用料 /自転車修理代/自動ドア保守点検料 消耗品費 140,000 消耗品購入費 水道光熱費 730,000 上下水道利用料/電気使用料/ガス代/灯油代 雑費 100,000 掃除用具リース料/門松代 小計 9,340,000 9
  28. 観光コンテンツ造成・PR 支出 勘定科目 予算額 内容 給料手当/賞与/法定福利費 8,790,000 人件費 外注費 20,000

    PRイベント依頼料(湯の丸高原つつじ祭り ) 広告宣伝費 560,000 広告出稿費、各種イベント PR費用、HP運営費(FC) 消耗品費 10,000 消耗品購入費 小計 9,380,000 11
  29. 自治体連携 収入 勘定科目 予算額 内容 役務収益 2,700,000 自治体連携事業 小計 2,700,000

    支出 勘定科目 予算額 内容 給料手当/賞与/法定福利費 1,680,000 人件費 広告宣伝費 10,000 吾妻観光連盟写真コンクール賞品代 会議費 30,000 会議費用 諸会費 540,000 各種団体会費 保険料 10,000 環境整備事業保険代 小計 2,270,000 12
  30. キャベツマラソン 収入 勘定科目 予算額 内容 役務収益 2,000,000 キャベツマラソンシャトルバス運行管理事業 小計 2,000,000

    支出 勘定科目 予算額 内容 外注費 1,800,000 バス会社運行依頼料 車両費 10,000 村有バス燃料費 小計 1,810,000 13
  31. 地域おこし協力隊管理 収入 勘定科目 予算額 内容 役務収益 29,740,000 地域おこし協力隊管理業務 小計 29,740,000

    支出 内容 予算額 備考 報償費 18,200,000 人件費 需要費 8,850,000 そのほか 小計 27,050,000 14
  32. スマートシティ推進 収入 勘定科目 予算額 内容 役務収益 1,740,000 嬬恋村公式LINE管理・運営事業 小計 1,740,000

    支出 勘定科目 予算額 内容 給料手当/賞与/法定福利費 790,000 人件費 外注費 560,000 調査依頼料 広告宣伝費 40,000 お友だちプレゼント 小計 1,390,000 15
  33. 産業推進 収入 勘定科目 予算額 内容 売上高 14,730,000 特産品販売売上高 小計 14,730,000

    支出 内容 予算額 内容 仕入高 13,000,000 特産品仕入代 給料手当/賞与/法定福利費 870,000 人件費 外注費 100,000 キャッシュレス決済機 /通信販売システム使用料 広告宣伝費 30,000 嬬恋村安市出店費用 消耗品費 180,000 消耗品購入費 支払手数料 140,000 キャッシュレス決済機売上振込手数料 小計 14,320,000 17
  34. 浅間高原シャクナゲ園祭り 支出 勘定科目 予算額 内容 仕入高 430,000 植木代/イベント仕入代 給料手当/賞与/法定福利費 360,000

    人件費 外注費 300,000 仮設トイレ設置料、業務依頼料 広告宣伝費 260,000 PR費、クーポン券発行負担金 会議費 90,000 反省会費 消耗品費 70,000 消耗品購入費 水道光熱費 10,000 灯油代 保険料 10,000 イベント保険料 小計 1,530,000 19
  35. 旅行業 収入 勘定科目 予算額 内容 売上高 830,000 旅行商品販売売上 小計 830,000

    支出 内容 予算額 内容 仕入高 740,000 旅行商品仕入代 給料手当/賞与/法定福利費 90,000 人件費 小計 830,000 20
  36. 管理 支出 勘定科目 予算額 内容 長期借入金 470,000 社用車ローン返済金 未払法人税等 80,000

    法人税 来期への繰越金 3,970,000 2026年度への繰越金 手数料 440,000 専門家報酬(会計士/社労士) 給料手当/賞与/法定福利費 1,200,000 人件費 福利厚生費 1,970,000 退職金共済組合掛金 /健康診断料/その他福利厚生 外注費 160,000 業務管理ソフト使用料 荷造運賃 160,000 宅急便依頼料 広告宣伝費 60,000 名刺代 通信費 540,000 回線使用料(電話/インターネット/FREE Wi-Fi/携帯電話) 消耗品費 270,000 消耗品購入費 22
  37. 勘定科目 予算額 内容 新聞図書費 50,000 新聞購読料(上毛新聞) 諸会費 50,000 地域団体加入費 支払手数料

    270,000 銀行振込手数料 車両費 1,370,000 車両燃料費/車検費用/冬用タイヤ更新費用 リース料 530,000 複合機/プリンター/ビジネスフォンリース料 保険料 360,000 ビジネス保険料/車両保険料 租税公課 710,000 印紙代/消費税/自動車税 小計 12,660,000 管理 支出 23